跳转到主要内容

郑州市财政局等五部门下发的关于《郑州市车辆受损的车主购置新车补贴办法》

日期: 栏目:政策 浏览:

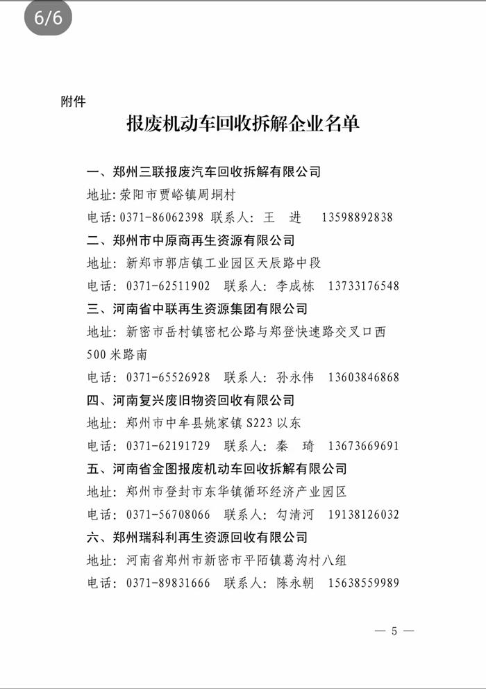
郑州市财政局,郑州市公安局,郑州市商务局,郑州市金融工作局,郑州市大数据管理局五部门下发的关于《郑州市车辆受损的车主购置新车补贴办法》。

郑州市财政局等五部门下发的关于《郑州市车辆受损的车主购置新车补贴办法》

郑州市财政局等五部门下发的关于《郑州市车辆受损的车主购置新车补贴办法》

郑州市财政局等五部门下发的关于《郑州市车辆受损的车主购置新车补贴办法》

郑州市财政局等五部门下发的关于《郑州市车辆受损的车主购置新车补贴办法》

郑州市财政局等五部门下发的关于《郑州市车辆受损的车主购置新车补贴办法》

郑州市财政局等五部门下发的关于《郑州市车辆受损的车主购置新车补贴办法》

标签: